回首頁
|
臺灣師大
中文
English
東亞學系
回首頁
|
臺灣師大
中文
English
最新消息
所有消息
系所公告
招生公告
本系活動與演講
學士班
碩博士班
獎勵補助
學界動態
傑出表現
系所簡介
系所簡介
發展理念
系級中心
系所位置
招生資訊
學士班
碩士班
碩士在職專班
博士班
課程資訊
學士班
碩士班
碩士在職專班
博士班
國際關係與外交學分學程
系所成員
專任教師
合聘教師
兼任教師
榮退教師
行政人員
相關資源
學校行事曆
選課專區
系務法規
表單下載
外語門檻
捐贈東亞
活動花絮
相關連結
職涯導航
職涯進路
產業實習
系友傳承
職涯活動
徵才訊息
國際移動
首頁
課程資訊
國際關係與外交學分學程
學士班
碩士班
碩士在職專班
博士班
國際關係與外交學分學程
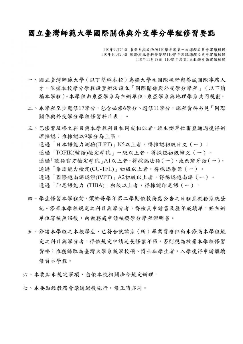
國立臺灣師範大學國際關係與外交學分學程修習要點
發布日期:2025-10-31
國立臺灣師範大學國際關係與外交學分學程修習要點.pdf